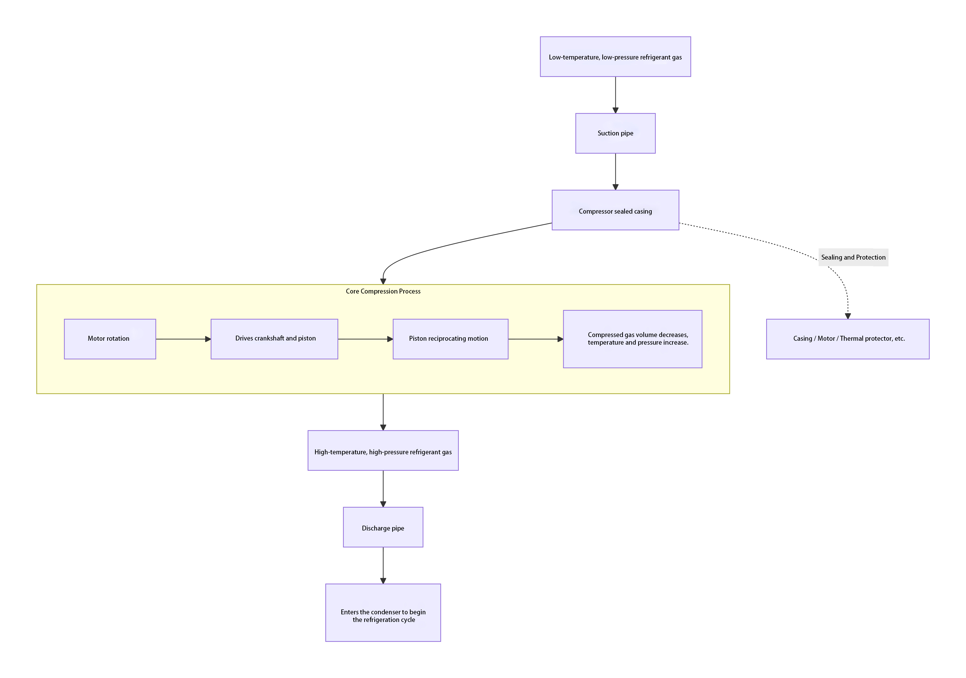
Core Working Principle: As the "heart" of the refrigeration system, it draws in low-temperature, low-pressure refrigerant gas through the suction pipe. The motor then drives the piston to compress the gas, subsequently discharging high-temperature, high-pressure refrigerant gas through the discharge pipe, thereby driving the entire refrigeration cycle. Features
- Wide Voltage Design: Operates on a single-phase voltage of 180-240V and a three-phase voltage of 340-440V, allowing it to adapt to power grids in different regions.
- Motor Performance: Utilizes a large-capacity motor with Class F insulation, offering high efficiency and low slip. It is engineered to achieve high cooling capacity with low power consumption.
- Stable Operation: Features a balanced design for minimal vibration, low noise, and smooth, consistent performance. It operates reliably under various climatic conditions.
- Construction: This is a hermetic reciprocating (piston) compressor. Its structure includes the housing, electric motor, cylinder block, piston, starter, and thermal protector.
Typical Applications
- Commercial Refrigeration: Supermarket cold chain systems, refrigerated/frozen display cases, and kitchen refrigerators.
- Cold Storage: Medium and low-temperature freezing warehouses and refrigerated warehouses.
- Industrial Refrigeration: Process cooling and supporting refrigeration units.
-

Working Principle (Simplified)
The core function is to circulate refrigerant by creating a pressure difference. The process is a continuous cycle:
1. Intake (Suction): Low-pressure, low-temperature refrigerant gas in the vapor state enters the compressor's hermetic shell through the suction line.
2. Compression: The electric motor drives a crankshaft and piston. The piston's reciprocating (back-and-forth) motion compresses the gas, drastically reducing its volume and increasing its pressure and temperature.
3. Discharge: The resulting high-pressure, high-temperature gas is forced out through the discharge line to the condenser, where it releases heat and begins the liquefaction process, powering the entire refrigeration cycle.



